When Turning Gets Complex: Multi-Task & Swiss CNC Programming
Program complex turning machines with milling, turning, and synchronized operations across multiple spindles and channels.
Programming Tools for Multi-Task and Swiss Machining
Multi-Task Machining (MTM)


Multi-task machining centers combine turning, milling, drilling, and part transfer operations within a single machine. GibbsCAM MTM provides specialized programming tools that allow programmers to coordinate multiple spindles, turrets, machining operations & channel flows while accurately representing the machine’s configuration.

Sync Manager
Visually coordinate and define simultaneous operations across spindles and turrets to improve machine utilization.
Intermediate Tooling
Program tools mounted between turrets or on intermediate stations to support complex machine configurations.
Subspindle Transfer
Manage part transfers and secondary machining operations between the machine’s main spindle and subspindle.
Mill-Turn Support
Program mill-turn machines with multiple spindles, turrets, and axes within a single programming environment.
Swiss Machining
Swiss-style lathes are designed for producing small, high-precision parts from bar stock using sliding headstock motion and guide bushing support to maintain rigidity and accuracy during machining. GibbsCAM Swiss Machining provides dedicated programming tools to coordinate multiple tool groups, spindles, and coordinated machining operations in complex Swiss machine environments.



Sliding Headstock Support
Program machines that rely on sliding headstock motion to support long, slender parts with improved rigidity.
Guide Bushing Programming
Program machining operations that depend on guide bushing support for stability and precision turning.
Multiple Tool Group Coordination
Program gang tooling, live tooling, and multiple tool groups within a coordinated programming environment.
Synchronized Machining Ops
Define and coordinate operations across main and subspindles to improve machine utilization and production flow.
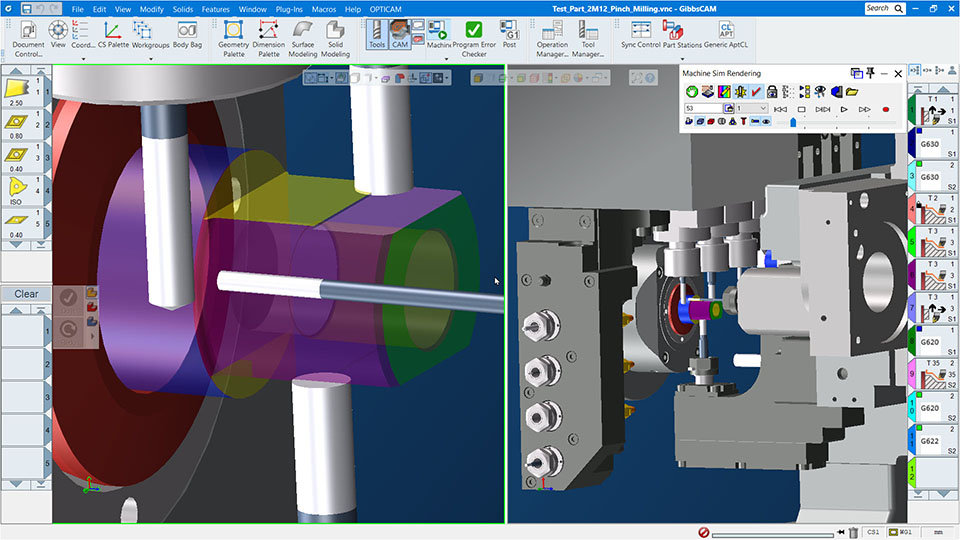
Validate Every Operation with Digital Twin Simulation

See it before you machine it.
Detect collisions, verify coordinated operations, and confirm machine motion before pressing cycle start. Digital twin simulation helps protect expensive machines while giving programmers confidence in complex MTM and Swiss programs.

Run your program in a complete digital twin of the machine before it ever reaches the shop floor. Simulate machine motion, tooling, spindles, turrets, & part interaction within the full machine kinematic environment.
Complete CNC Programming Capabilities

Ready to Configure your Setup?
We’ll help you evaluate your machines, parts, and workflows to determine the right GibbsCAM configuration from the start. With Midwest CAM Solutions, you receive:










